





JTY-HS-TS1006线型光束感烟火灾探测器
产品特点:布线方便:无极性,二总线。
强电保护:防止现场总线错接AC220V造成产品损坏。
超低功耗:超低监视电流及报警电流。
调试方便:激光辅助定位安装,电机自动校准探测器角度。
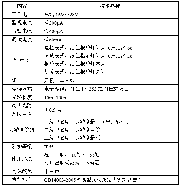
灵 敏 度:三级可设。
维护方便:对灰尘积累采用多级漂移补偿算法。






JTY-HS-TS1006线型光束感烟火灾探测器
产品特点:
布线方便:无极性,二总线。
强电保护:防止现场总线错接AC220V造成产品损坏。
超低功耗:超低监视电流及报警电流。
调试方便:激光辅助定位安装,电机自动校准探测器角度。
灵 敏 度:三级可设。
维护方便:对灰尘积累采用多级漂移补偿算法。


联系我们
CONTACT US
售前QQ : 200858165 售后QQ : 200858165
辽宁大连 石家庄办:河北石家庄塔谈国际4号写字楼1210室
工业消防:工业消防 智慧消防 安防监控 传统消防 消防智能应急照明与疏散指示系统 (大型防爆、中型防爆、小型防爆、防护等级IP68灯具)
机场车站 管廊隧道 轨道交通 石油化工 电力煤矿 冶金炼油 洁净厂房 数据中心 物流仓储 军工存储 酒厂酿酒 钢铁冶金 电力工业 核能核电 航空航天 市政设施 星级酒店 制药物流 大型场馆 学校医院 公共建筑
消防器材|感温电缆|消防电话|火灾探测器|火灾自动报警系统|消防主机|火灾报警控制器|火焰探测器|可燃气体探测器|吸气式感烟火灾探测器|七氟丙烷灭火系统|电气火灾监控系统|消防水炮|烟感探头|独立式感烟探测器|消防广播|消防设备|防火门监控系统|消防蓄光标识|交通标识|工业照明|防爆照明|光纤电缆|塑料管道|智慧消防|视频消防|安消一体|防爆吸气感烟|NB烟感|独立探测器|数字功放|数字广播|光纤电话|激光云台|防爆电器|防爆冰箱|防爆吸尘器|
防爆电话|NB,LoRa,4G,Wi-Fi,视频型,独立光电感烟探测器|防爆火焰探测器|防爆三光图像探测|感温电缆|光纤测温|智慧城市|智慧消防平台|智慧消防物联网|无线火灾报警系统|智慧用电|消防水监测|工业防爆照明|消防水炮|综合布线|数字楼宇|安防监控|视频寻车|门禁系统|网络设备|公共广播|防盗入侵系统|液压升降柱|园区测速卡口|巡更系统|楼宇自控系统|